Лейкопения — состояние, при котором содержание лейкоцитов в периферической крови ниже 4,0×10⁹/л. Может встречаться и у абсолютно здоровых лиц — конституциональная безвредная лейкопения отмечается примерно у 2–5 % людей. Однако в большинстве случаев снижение лейкоцитов связано с различными патологическими процессами.
Степень
Екатерина КабаеваОценивается по уровню снижения общего количества лейкоцитов и степени снижения нейтрофилов:
- легкой степени — лейкоциты 4,0–2,0×10⁹/л;
- средней степени — лейкоциты 1,9–1,1×10⁹/л;
- тяжелой степени: лейкоциты <1,0×10⁹/л, нейтрофилы <0,5×10⁹/л.
Заболевания, при которых бывает лейкопения:
- инфекции (особенно вирусные, нарушающие работу костного мозга, в т. ч. ВИЧ, гепатиты, а также тяжелые инфекции, при которых лейкоциты расходуются быстрее, чем могут быть произведены);
- опухоли (гематологические или солидные новообразования с метастазами в костный мозг);
- аутоиммунные воспалительные заболевания;
- болезни крови, дефицит витамина В12, фолиевой кислоты;
- лучевая болезнь (в т. ч. применение цитостатиков и лучевой терапии);
- поражения желудочно-кишечного тракта (хеликобактерная инфекция, болезнь Крона, неспецифический язвенный колит);
- прием некоторых лекарственных препаратов (антибиотики, гипотензивные).
Иммуноопосредованная нейтропения возникает чаще в случаях, связанных с применением препаратов золота, антитиреоидных препаратов, реже анальгетиков. Антитела разрушают гранулоциты и могут не требовать для реализации нейтропении постоянного присутствия самого препарата.
Возможные причины снижения лейкоцитов
Нарушение поступления лейкоцитов в кровь из костного мозга. Развитие лейкопении обусловлено повреждением кроветворных клеток либо неэффективным лейкопоэзом из-за дефектов митоза, созревания лейкоцитов. Наблюдается при длительном приеме цитостатических лекарственных препаратов, действии ионизирующей радиации, генетических заболеваниях, выраженном дефиците витамина В12, фолиевой кислоты.
Перераспределение лейкоцитов. Происходит изменение соотношения между циркулирующим и пристеночным пулом белых клеток крови в результате их скопления в расширенных капиллярах органов-депо. Встречается при шоковых состояниях.
Сокращение времени пребывания в крови. Время присутствия в крови лейкоцитов может уменьшаться из-за их деструкции антителами (при аутоиммунных патологиях), токсическими факторами (при тяжелых инфекциях), чрезмерно активированными макрофагами (при гиперспленизме). Усиленное выведение белых клеток крови может наблюдаться при гнойных процессах — холангите, эндометрите.
Виды
В зависимости от типа клеток лейкоцитарного ряда выделяют следующие разновидности лейкопении:
- Нейтропения. Снижение содержания нейтрофилов меньше 47 % от общего числа лейкоцитов. Наиболее частый вариант лейкопении. Встречается при вирусных, бактериальных инфекциях, токсическом действии медикаментов. Также возможны наследственные формы нейтропении.
- Лимфопения. Уменьшение уровня лимфоцитов ниже 19 %. Характерно для вирусных инфекций, коллагенозов, гранулематозных процессов.
- Эозинопения. Содержание эозинофилов меньше 1 %. Наблюдается при избыточной продукции гормонов коры надпочечников (болезнь/синдром Иценко — Кушинга). Эозинопения является индикатором неблагоприятного прогноза при септических процессах.
- Моноцитопения. Показатели моноцитов в лейкоцитарной формуле опускаются ниже 2 %. Встречается при острых инфекциях, длительном приеме глюкокортикоидов.
- Агранулоцитоз. Редкое тяжелое жизнеугрожающее состояние, характеризующееся полным или почти полным исчезновением нейтрофилов в крови (ниже 0,75х10⁹/л). Наблюдается при приеме миелотоксичных лекарств (цитостатиков, тиреостатиков, некоторых НПВС), действии радиации.
Диагностика
Лейкопения выявляется при клиническом исследовании крови. Ввиду многообразия этиологических факторов данного отклонения при его обнаружении врач общей практики должен провести тщательный сбор анамнеза, физикальный осмотр, назначить дополнительные обследования.
Анализы крови. Выполняется подсчет лейкоцитарной формулы, определяется концентрация маркеров воспаления — СОЭ, СРБ, прокальцитонина. Изучается наличие аутоантител (антител к ДНК, цитоплазме нейтрофилов, аЦЦП).
Выявление инфекционного возбудителя. Методом иммуноферментного анализа идентифицируются антитела к возбудителям (вирусам, бактериям). Для подтверждения ВИЧ-инфекции назначается иммуноблоттинг. Проводится бактериальный посев крови, мокроты, мочи.
Биопсия. При подозрении на лейкоз выполняется морфологическое исследование костного мозга, при котором обнаруживается гиперплазия гранулоцитарного ростка, большое количество бластных клеток. Для диагностики лимфом — аспирационная биопсия увеличенного лимфатического узла, в биоптате выявляется лимфоцитарная гиперклеточность, разрастание коллагена.
Генетические исследования. Для подтверждения наследственных форм лейкопений необходимо обнаружение мутаций методом ПЦР и цитогенетическими исследованиями.
Терапия
Конституциональная лейкопения не требует никакого вмешательства. Если причиной развития данного отклонения стал лекарственный препарат, необходима срочная его отмена. При выраженном снижении лейкоцитов или агранулоцитозе прибегают к введению гранулоцитарного колониестимулирующего фактора (Г-КСФ) или инфузии донорских гранулоцитов. Главное условие успешности терапии — лечение основной патологии:
- элиминация возбудителя. Для лечения гриппа применяется осельтамивир, для борьбы с ВИЧ-инфекцией — антиретровирусные препараты (зидовудин, саквинавир). При бактериальной инфекции назначаются антибиотики;
- противовоспалительная терапия. Чтобы достигнуть ремиссии аутоиммунных заболеваний, используются глюкокортикостероиды, иммуносупрессанты, производные 5-аминосалициловой кислоты;
- химиотерапия. При подтверждении онкогематологической патологии назначаются комбинации химиотерапевтических средств — хлорамбуцил, винкристин, этопозид;
- пересадка костного мозга. В случае неэффективности химиотерапии гемобластозов, а также при тяжелых первичных нейтропениях выполняется трансплантация гемопоэтических стволовых клеток.
Некоторые формы первичных лейкопений характеризуются высоким уровнем смертности (50–90 %) среди детей от инфекционных осложнений. При вторичных лейкопениях прогноз в большей степени зависит от основного заболевания. Дебют апластической анемии обычно происходит остро. Поэтому при любом уровне снижения лейкоцитов в крови показано тщательное обследование, направленное на выяснение причины и своевременное начало лечения.
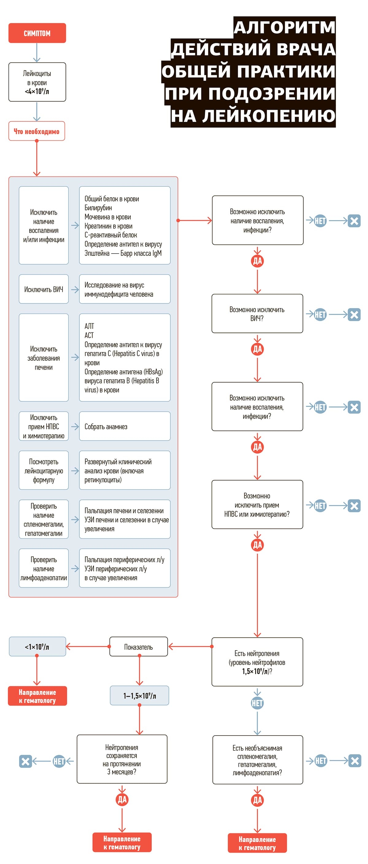
Что делать ВОП, если он видит результат анализа с лейкопенией?
Для начала можно выполнить ОАК после приема пищи. Если уровень лейкоцитов повысился в таком ОАК, то можно говорить о наличии перераспределительной лейкопении. Это состояние не является патологией. Если даже после такого исследования сохраняется лейкопения, нужно оценить общее состояние пациента (анамнез, жалобы) и направить к соответствующим специалистам.
Так, лейкопения может быть маркером начала ревматологических заболеваний (системных заболеваний соединительной ткани). Поэтому при наличии суставного синдрома, поражении почек, сердца следует направить пациента к ревматологу. Надо помнить о вирусных гепатитах, о ВИЧ-инфекции. Необходимо провести обследование желудка в том числе и на хеликобактерную инфекцию, исследовать уровень гормонов щитовидной железы.
В каких случаях ВОП должен как можно быстрее направить пациента на консультацию к гематологу?
При наличии у пациента клинических проявлений — частых (более 4 раз в год) простудных или инфекционных заболеваний.
Если при повторных анализах крови выявлена лейкопения средней и тяжелой степени и при этом наблюдается нарушение лейкоцитарной формулы (нейтропения или агранулоцитоз), не найдено при обследовании иных причин (заболеваний желудка, щитовидной железы), исключены лимфотропные вирусы (при лимфопении), такие как вирус Эпштейна — Барр, цитомегаловирус, гепатита, ВИЧ.
Гематолог должен консультировать уже обследованного пациента, когда был проведен диагностический поиск.
Следует помнить, что у беременных не должно быть лейкопении при отсутствии других причин для ее существования. У беременных нередко встречается физиологический лейкоцитоз, то есть повышен уровень лейкоцитов (подробнее см. «Медвестник» № 6 от 9 февраля 2023 г. или на сайте).
Лейкопения у беременных может быть грозным признаком — вплоть до подозрения на острый лейкоз. Поэтому таких пациенток, особенно с впервые выявленной лейкопенией, необходимо наблюдать особенно тщательно и направлять к гематологу.
Еще одним маркером для визита к гематологу является одновременное с лейкопенией снижение гемоглобина/эритроцитов и/или тромбоцитопения (подробнее — в следующих номерах «Медвестника»).
Поражение других гемопоэтических ростков (эритро-, тромбоцито- и лейкопоэза) может возникать при апластических анемиях, миелодиспластическом синдроме и обусловливает развитие анемического и геморрагического синдромов, инфекционных осложнений. Для их исключения необходимо проводить пункцию костного мозга с подсчетом миелограммы, а также другие специальные методы диагностики гематологических заболеваний (цитогенетическое, молекулярно-генетическое, цитофлюориметрическое исследование клеток костного мозга или периферической крови).
